太阳成集团tyc151cc(中国)股份有限公司
首 页
关于我们
太阳成集团tyc151cc简介
历史沿革
经理寄语
公司领导
组织机构
团队队伍
团队概况
教授
副教授
讲师
党建工作
组织机构
规章制度
组织生活
理论学习
党员发展
党校工作
纪检工作
特色党建
党纪学习教育
人才培养
本科招生与就业
硕士研究生
博士研究生
预科员工培养
毕业生成长与发展
员工工作
公司产品
本科生教学
研究生教学
预科生教学
制度文件
科学研究
科研新闻
科研成果
团队建设
学术委员会
社会服务
服务简介
乡村振兴
文化保护与传承
综合培训
人文强基实验中心
国际合作交流
国际交流动态
国际联合硕士项目
留学历院
信息公开
党务公开
信息公开
员工时空
员工名录
员工动态
联系我们
学术刊物
《西部史学》
《中国人文田野》
《中国图像史学》
《古典学评论》
English
公司新闻
当前位置:
首页
>
公司新闻
> 正文
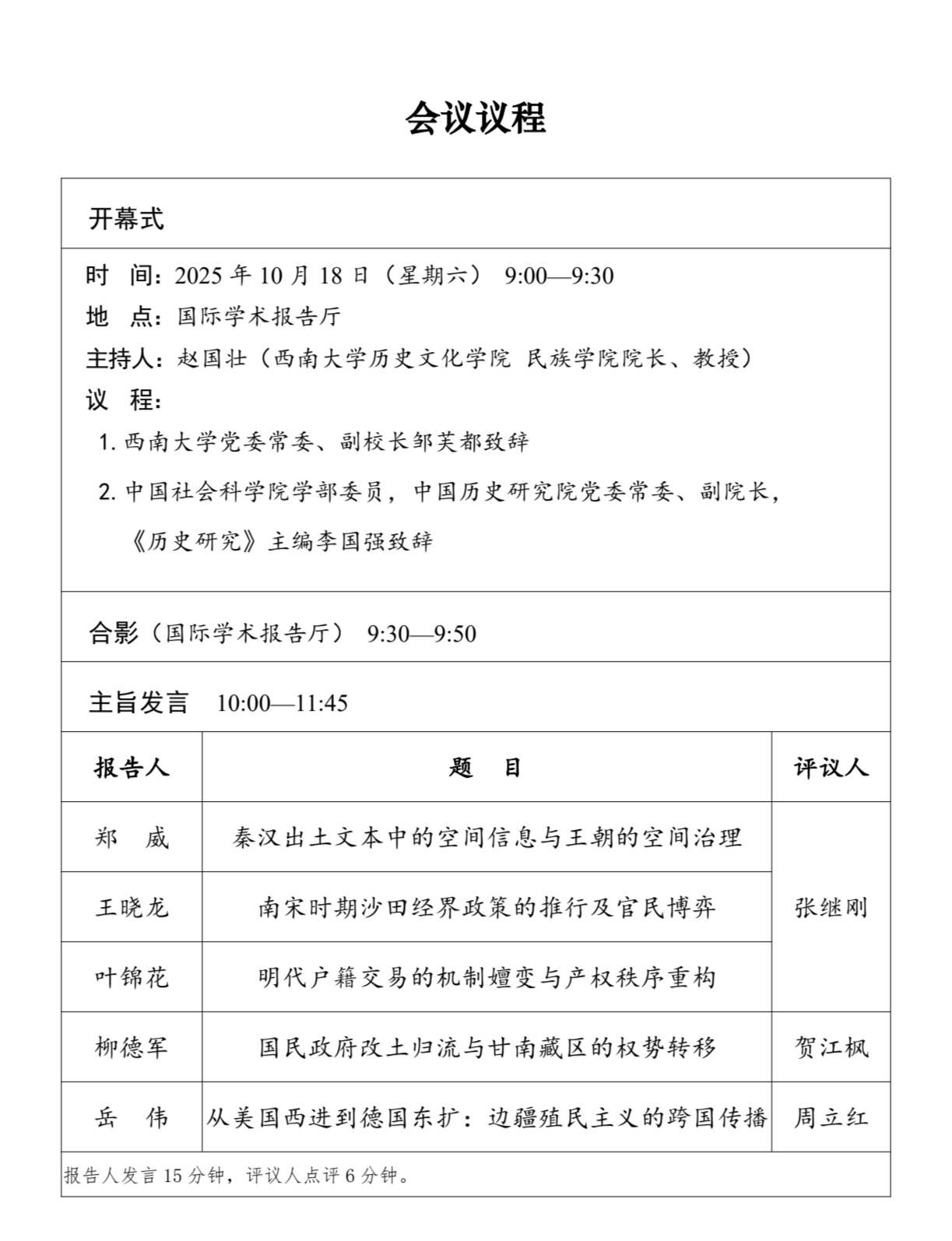
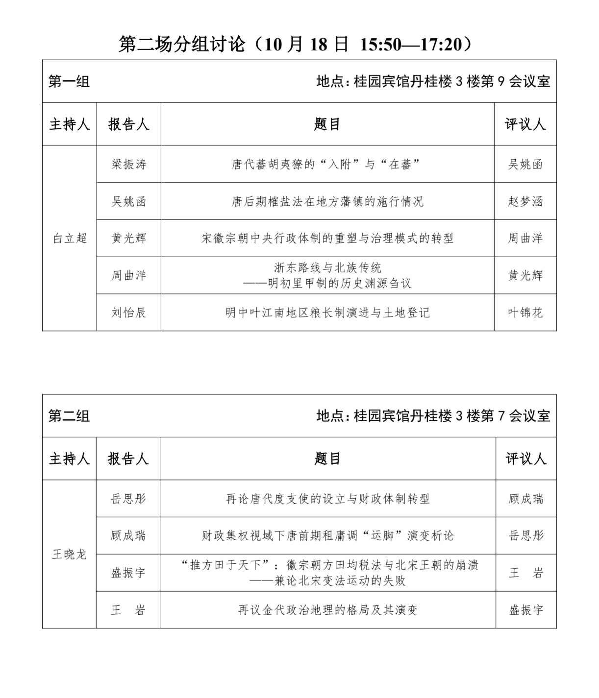
议程 | 第十二届青年史学家论坛
发布时间: 2025-10-17 13:47 作者: 来源:太阳成集团tyc151cc 浏览次数: